晋城职业技术学院学生会改革情况
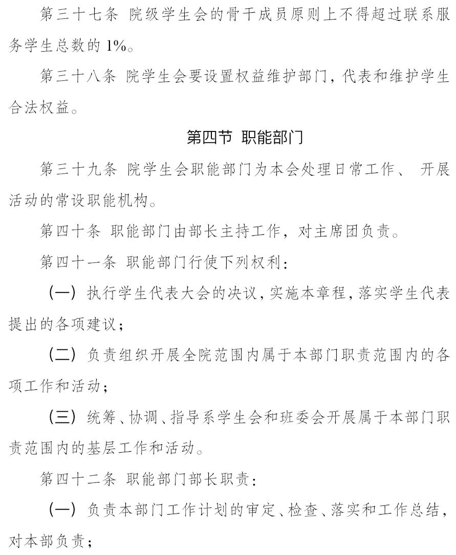
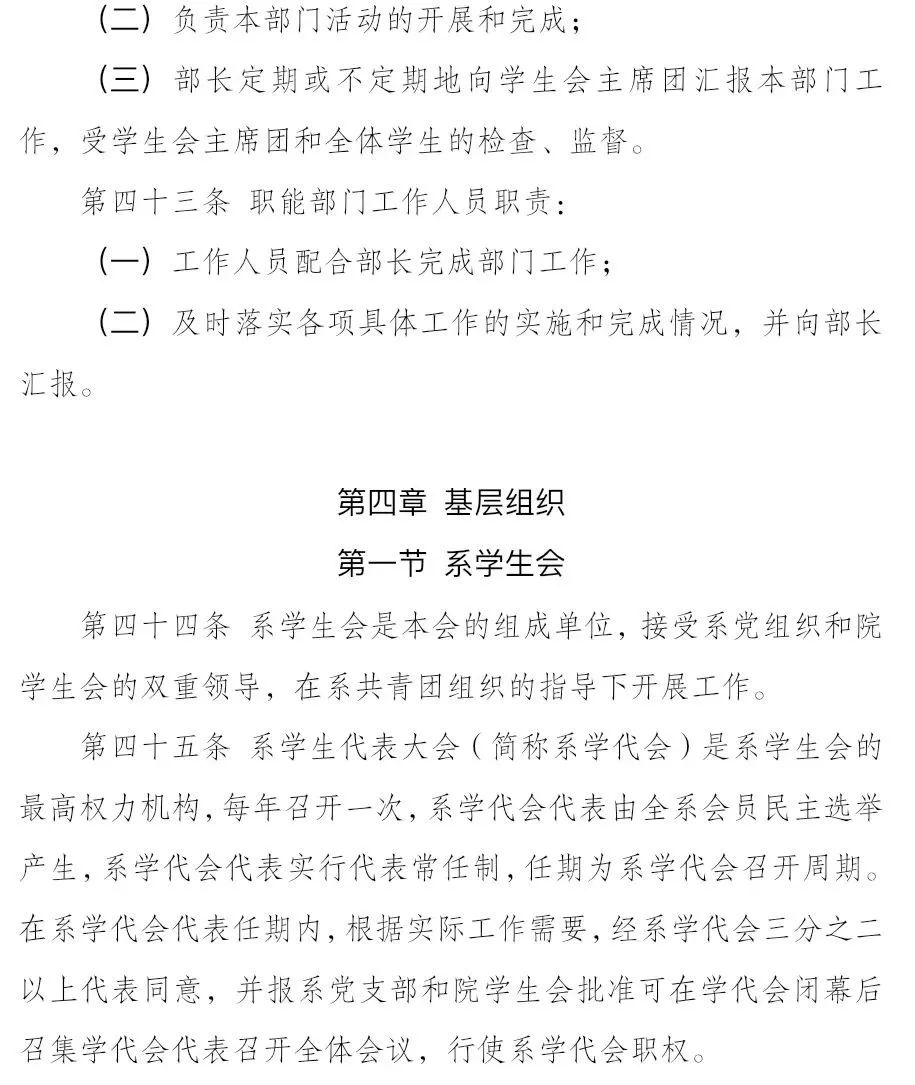
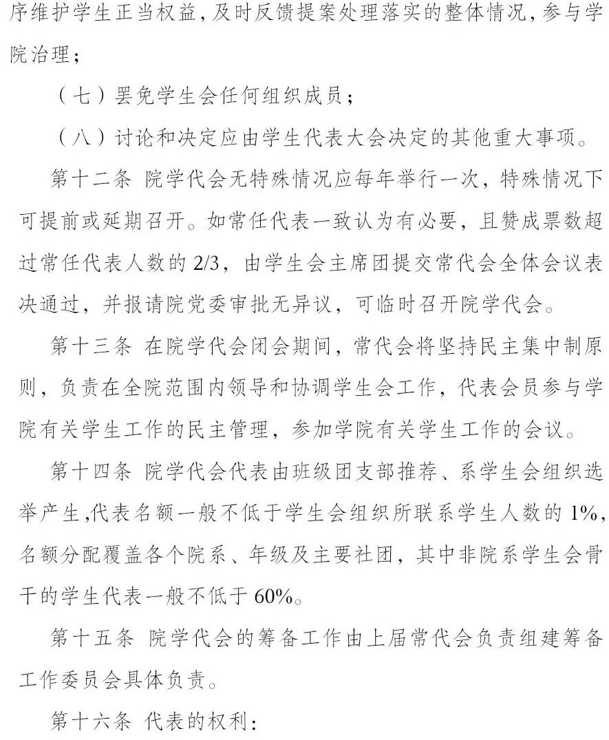
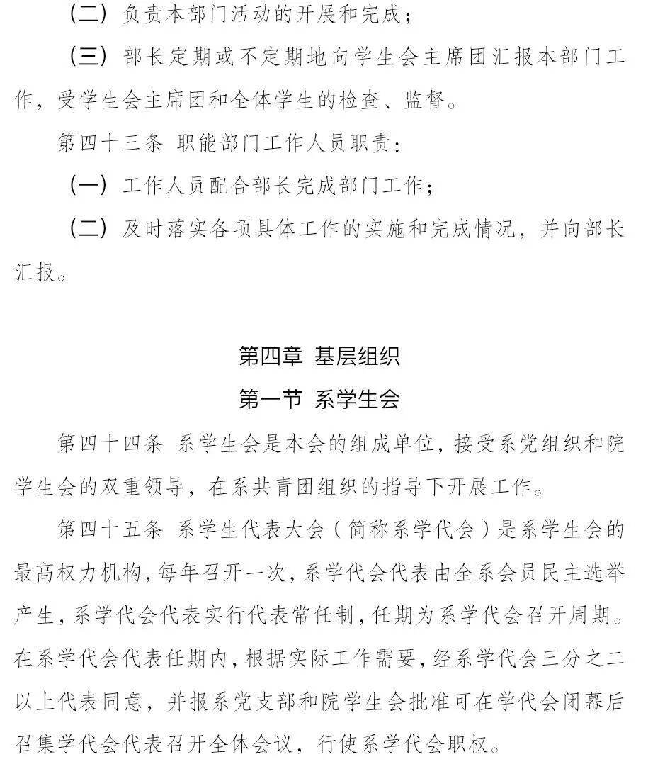
为落实共青团中央、教育部、全国学联联合下发的《关于推动高校学生会(研究生会)深化改革的若干意见》,并结合《关于巩固高校学生会(研究生会)改革成果的若干措施》文件要求,接受广大师生监督,现将我校2024—2025学年学生会改革情况公开如下。 一、改革自评表 (一)校级学生会组织改革自评表 标注“★”为核心指标。 向下滑动查看 (二)二级学生会组织(含二级院系、书院、分校区等学生会、研究生会)改革自评表 向下滑动查看 二、《晋城职业技术学院学生会章程》 晋城职业技术学院学生会章程 向下滑动查看 三、校级组织工作机构组织架构表 四、校级组织工作人员名单 向下滑动查看 *最近1个学期/最近1学年/入学以来学习成绩综合排名(新生、研究生不需填写) 五、校级组织主席团成员候选人产生办法 晋城职业技术学院第六次学生代表大会 主席团成员候选人产生办法 根据《中华全国学生联合会章程》、《山西省学生联合会章程》、《高校学生代表大会工作规则》、《山西省学校共青团战线改革实施方案》和《中国共产主义青年团基层组织选举规则》等有关规定制定本选举办法。 一、晋城职业技术学院第六次学生代表大会,选举产生晋城职业技术学院常任代表和晋城职业技术学院第六届学生会主席团成员。选举工作由大会主席团主持。 二、本次大会采用差额选举,产生常任代表和学生会主席团成员。常任代表候选人和主席团成员候选人的名额在应选名额的20%以上。 三、由院学生工作处、保卫处、团委和学生代表共同对常任代表和主席团成员候选人的综合表现进行资格审查、评分,经院党委、省学联批准,提出晋城职业技术学院第六届常任代表候选人35名,应选19名,差额16名;提出晋城职业技术学院第六届学生会主席团成员候选人6名,应选5名,差额1名。 六、校级组织主席团成员选举办法 晋城职业技术学院第六次学生代表大会 主席团选举办法 根据《中华全国学生联合会章程》、《山西省学生联合会章程》、《高校学生代表大会工作规则》、《山西省学校 共青团战线改革实施方案》和《中国共产主义青年团基层组织选举规则》等有关规定制定本选举办法。 一、晋城职业技术学院第六次学生代表大会,选举产生晋城职业技术学院常任代表和晋城职业技术学院第六届学生会主席团成员。选举工作由大会主席团主持。 二、本次大会采用差额选举,产生常任代表和学生会主席团成员。常任代表候选人和主席团成员候选人的名额在应选名额的20%以上。 三、由院学生工作处、团委和学生代表共同对常任代表候选人的综合表现进行资格审查、评分,经院党委、省、市学联批准,提出晋城职业技术学院第六届常任代表候选人35名,应选19名,差额16名;提出晋城职业技术学院第六届学生会主席团成员候选人6名,应选5名,差额1名。 四、选举时,应到会的正式代表有五分之四以上出席大会,方可进行选举。选举一律采用无记名投票的方式。选票上的候选人名单按姓氏笔划为序排列。因故未出席会议者,不能委托他人代为投票。 五、本次代表大会的正式代表,具有选举权和被选举权。 六、正式代表有权对选票上的候选人表示同意、不同意或弃权。投不赞成票时可以另选他人。弃权后不能另选他人。对同意的候选人,在其姓名上方空格内画“○”;对不同意的,在其姓名的上方空格内画“×”;另选他人的,可将其姓名填写在选票中的空格内,并在上方空格内画“○”;不做任何标记视为弃权。 七、晋城职业技术学院第六届学代会常任代表选票和晋城职业技术学院第六届学生会主席团成员选票上盖有晋城职业技术学院学生会印章方为有效。填写选票一律用黑色中性笔,填写标记要准确,另选人姓名字迹要清楚。标记、姓名辨认不清的无效。未按规定填写的选票视为废票。每张选票所选的人数,等于或少于应选名额的为有效票,多于应选名额的为无效票。 八、由大会主席团提名,全体代表通过,选出总监票人1名,监票人1名,总计票人1名,计票人2名。总监票人、监票人,总计票人,计票人从不是常任代表候选人的正式代表中产生。投票开始前,提交大会的选票应同应到会代表人数相符,除按实到会代表人数分发外,剩余选票由总监票人当众清点并剪角作废;同时,由监票人当众检查票箱并封口。投票结束后,由监票人和计票人共同启封开箱,清点选票。清点结果若等于或少于所发选票数,选举有效;多于所发选票数,选举无效。 九、选举结果。候选人获得的赞成票,超过实到会有选举权的正式代表数的半数为当选。获得赞成票超过实到会有选举权代表人数半数的被选举人多于应选名额时,以得票多者当选。如遇被选举人得票数相等,不能确定当选人时,应就票数相等的候选人重新投票,以得票多者当选。当选人少于应选名额时,应对不足名额再进行选举。仍少于应选名额时,是否再进行选举由大会主席团决定。如果当选人接近应选名额时,可以直接减少应选名 额或对不足名额再进行选举,具体情况由大会主席团研究决定。计票结束后,由总监票人向大会主席团报告选举结果,然后由大会主席团向全体代表宣布。 十、当选的常任代表和学生会主席团成员按姓氏笔划为序排列。 十一、本选举办法,由主席团提经全体代表酝酿讨论,表决通过后生效。选举中,如果发生本办法规定之外的情况,由大会主席团按有关规定讨论决定。 二0二五年六月 七、校级学生(研究生)代表大会召开情况 召开时间:2025年6月20日 地 点:艺馨楼103会议室 代表数量:5个代表团178名代表 主要议程:听取和审议通过了《晋城职业技术学院第五届学生会工作报告》、《晋城职业技术学院第五次学生代表大会提案处理落实情况报告》、《晋城职业技术学院第六次学生代表大会提案工作情况报告》;选举产生了晋城职业技术学院第六届学生会常任代表及学生会主席团。 报道链接: https://mp.weixin.qq.com/s/j_d8nussyZwCypeGM6xDfA 现场照片: 八、校级学生(研究生)代表大会代表产生办法 晋城职业技术学院第六次学生代表大会 代表产生办法 一、晋城职业技术学院第六次学生代表大会代表是通过各系团支部推荐、分团委审核、党总支同意,经上一届院学生会主席团组织对推荐候选人进行考察,由党委学生工作部及院团委审查确定。 二、应到会的正式代表有五分之四以上出席大会,方可进行选举。选举一律采用无记名投票的方式。选票上的候选人名单按姓氏笔划为序排列。因故未出席会议者,不能委托他人代为投票。 三、本次代表大会的正式代表,具有选举权和被选举权。 四、正式代表有权对选票上的候选人表示同意、不同意或弃权。投不赞成票时可以另选他人。弃权后不能另选他人。对同意的候选人,在其姓名上方空格内画“○”;对不同意的,在其姓名的上方空格内画“×”;另选他人的,可将其姓名填写在选票中的空格内,并在上方空格内画“○”;不做任何标记视为弃权。 五、晋城职业技术学院第六次学代会常任代表选票和晋城职业技术学院第六届学生会主席团成员选票上盖有晋城职业技术学院学生会印章方为有效。填写选票一律用黑色中性笔,填写标记要准确,另选人姓名字迹要清楚。标记、姓名辨认不清的无效。未按规定填写的选票视为废票。每张选票所选的人数,等于或少于应选名额的为有效票,多于应选名额的为无效票。 六、由大会主席团提名,全体代表通过,选出总监票人1名,监票人1名;总计票人1名,计票人2名。总监票人、监票人;总计票人、计票人从不是常任代表候选人的正式代表中产生。投票开始前,提交大会的选票应同应到会代表人数相符,除按实到会代表人数分发外,剩余选票由总监票人当众清点并剪角作废;同时,由监票人当众检查票箱并封口。投票结束后,由监票人和计票人共同启封开箱,清点选票。清点结果若等于或少于所发选票数,选举有效;多于所发选票数,选举无效。 七、选举结果。候选人获得的赞成票,超过实到会有选举权的正式代表数的半数为当选。获得赞成票超过实到会有选举权代表人数半数的被选举人多于应选名额时,以得票多者当选。如遇被选举人得票数相等,不能确定当选人时,应就票数相等的候选人重新投票,以得票多者当选。当选人少于应选名额时,应对不足名额再进行选举。仍少于应选名额时,是否再进行选举由大会主席团决定。如果当选人接近应选名额时,可以直接减少应选名额或对不足名额再进行选举,具体情况由大会主席团研究决定。计票结束后,由总监票人向大会主席团报告选举结果,然后由大会主席团向全体代表宣布。 八、当选的常任代表和学生会主席团成员按姓氏拼音为序排列。 九、本选举办法,由主席团提经全体代表酝酿讨论,表决通过后生效。选举中,如果发生本办法规定之外的情况,由大会主席团按有关规定讨论决定。 九、主席团成员和工作部门负责人述职评议办法 晋城职业技术学院学生会 述职评议办法(试行) 第一条为进一步深化晋城职业技术学院学生会(以下简称学生会)改革,落实院团委协助学院党委加强对学生会及其工作人员的教育、管理和监督责任,规范述职评议工作,根据《学联学生会组织改革方案》(中青联发〔2017〕4 号)《关于推动高校学生会(研究生会)深化改革的若干意见》(中青联发〔2019〕9 号),结合工作实际,制定本办法。 第二条建立述职评议制度旨在推动学生会工作制度化和规范化,充分发挥桥梁和纽带作用,加强对广大同学的政治引领、全心全意为同学服务;进一步增强学生会工作人员自觉接受监督的意识和服务同学的责任感和价值感,促进学生会更好服务青年学生成长成才。 第三条述职评议对象为院系两级学生会主席团成员和工作部门负责人。 第四条述职评议内容包括对学生会工作人员政治态度、道德品行、学习成绩、工作成效、纪律作风以及存在的问题和改进措施等方面的全面客观综合评价。 第五条述职评议坚持走群众路线,吸纳广大同学参与群众评议,让学生会工作人员在广大同学面前亮作风、晒成效、找差距。 第六条院级评议会组成人员以普通学生代表为主,院党委学生工作部、院团委等部门工作人员共同参与。系级评议会组成人员以系学生代表为主,系分管学生工作的副主任、团总支书记和辅导员代表共同参与。学生会主席团成员和工作部门负责人每学期向评议会述职。 第七条述职评议程序: (一)书面总结。述职前,提交本学期工作书面总结。总结材料要根据述职评议内容,做到实事求是、全面规范、简明精炼、支撑有力,能够很好地报告本学期重点开展的工作项目以及存在的不足、需要改进的方面等,明确下一步工作规划。 (二)述职汇报。现场述职内容要求密切结合学生会功能定位,准确充实、重点突出。述职结束后,评议会中的学生代表填写评议测评表;评议会其他成员根据现场述职情况评价打分。 (三)适度公开。院团委根据书面总结和述职评议情况形成最终的综合评价结果。评价结果分为优、良、中、差四个等次。工作人员述职报告和评议结果在一定范围内公开,接受广大同学和各学生会组织的监督。 (四)持续改进。述职人员根据评议会提出的意见和建议,认真制定改进方案,将改进措施列入下一学期学生工作计划,认真落实。 第八条 评价结果应用。建立以服务和贡献为导向的激励机制,评价结果将作为学生会工作人员选拔任用的重要依据;综合评价等次获得良及以上的学生会工作人员在评奖评优、综合测评加分等事项时,将依据评议结果择优提名,不与其岗位简单直接挂钩。 第九条 系级学生会组织开展述职评议情况须向院团委专题报告。 第十条 本办法由晋城职业技术学院团委负责解释,自2020年11月9日起施行。 十、校团委指导学生会主要责任人 以上自评公开内容如有不实情况。可发送邮件至山西省学联秘书外邮箱xuexiaobu206@163.com或全国学联秘书处邮箱xuelianban@126.com反映






















